7 年
手机商铺
新闻中心/正文
352 人阅读发布时间:2024-12-22 13:19
2024年12月4日,哥本哈根大学的Carmelo Bellardita和英国帝国理工学院的Simone Di Giovanni研究团队,在国际顶刊Nature(IF:50.5)发表了题为“ Macrophages excite muscle spindles with glutamate to bolster locomotion”的研究性论文。该研究发现了肌梭组织驻留巨噬细胞(muscle spindles macrophages,MSMP)在该神经肌肉回路中意想不到的作用,它通过释放谷氨酸来调节神经活动和肌肉收缩。这一发现为神经-肌肉功能的交互提供了新的理解。研究First揭示,肌肉纺锤体内的巨噬细胞通过快速神经递质介导的机制积极参与运动控制,而这种机制通常仅与神经元相关,挑战了巨噬细胞作为纯免疫细胞的经典观点。开创性的新研究:巨噬细胞被认为是神经元的免疫细胞。

牵张反射是神经系统对机械刺激的最快运动反应,该反应由外周感受器“肌梭”(muscle spindles, MS)介导,肌梭是横纹肌的牵张感受器。肌梭受牵拉时,会通过激活本体感觉的神经纤维-脊髓-α运动神经元这一回路引发肌肉收缩。若该神经肌肉回路受损,会导致本体感觉障碍、不规则的肌张力,进而影响运动控制、姿势和步态失衡,限制运动功能的恢复。全新的机制,肌梭组织驻留巨噬细胞(muscle spindles macrophages,MSMP)通过谷氨酸信号传递,不仅能快速激活感觉和运动神经元,还能动态调节神经-肌肉功能。巨噬细胞成了神经元细胞。这一发现为治疗运动障碍和代谢疾病开辟了令人兴奋的新途径。
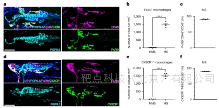
研究起始于探索与MS相关的分子特征。研究人员首先通过RNA测序和免疫荧光发现在肌梭微环境中存在一种新的巨噬细胞亚群,它们与经典巨噬细胞不同,具有的基因表达特征。进一步分析表明,MSMP表达与神经传递和突触功能相关的基因,尤其是谷氨酸传递相关的分子。这些发现不仅揭示了MSMP的组织驻留特性,还提示其在肌梭功能中的潜在作用。此外,人类样本中也观察到肌梭区域存在类似的CD68+巨噬细胞。

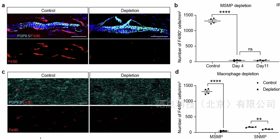
为了进一步理解MSMP的功能,研究人员利用了光遗传学技术,在CX3CR1Cre::ChR2YFP转基因小鼠中,发现对MSMP进行光刺激能以毫秒级时间尺度上驱动感觉神经元放电并激活运动神经元,引起肌肉收缩。这一过程与刺激强度和及其空间定位紧密相关,表明MSMP在神经-肌肉反应中具有高精度调控功能。进一步实验表明,当通过光遗传学抑制MSMP时,肌肉拉伸反射的幅度随之显著降低,且这种效应在更大程度的肌肉拉伸下更加明显。这些结果证实,MSMP是拉伸反射回路中关键的功能性节点。进一步,研究人员探索了MSMP调控神经-肌肉活动的分子机制。免疫染色显示,肌梭内的感觉神经元表达AMPA和NMDA受体,这表明MSMP释放的谷氨酸可能通过这些受体直接调节神经活动。通过光遗传学实验验证,抑制谷氨酸受体会几乎阻断MSMP驱动的神经和肌肉反应。此外,通过病毒介导的基因干扰技术靶向抑制MSMP的囊泡释放功能,会使感觉和运动神经元的响应幅度显著降低,这进一步证明了谷氨酸在MSMP调控中的关键作用。为了探索MSMP如何产生谷氨酸,研究人员结合单细胞RNA测序和体外实验发现,MSMP不仅表达谷氨酸转运相关基因,还通过谷氨酰胺酶将肌肉释放的谷氨酰胺转化为谷氨酸。体外实验显示,添加谷氨酰胺显著提高培养液中谷氨酸的浓度,而使用谷氨酰胺酶抑制可几乎阻止这一过程。进一步分析发现,谷氨酰胺诱导的MSMP活化依赖于钙信号,表明谷氨酰胺和钙在MSMP功能调控中具有重要作用。研究人员进一步通过行为学实验评估了MSMP对运动的具体作用。在游泳测试中,通过光遗传学或基因编辑抑制或清除MSMP后,小鼠表现出显著的运动协调障碍,包括关节活动范围的异常增加和对外界扰动的反应能力下降。步态分析进一步揭示,这些功能障碍与MSMP调控的牵张反射直接相关。特别是在步态和游泳测试中,缺失MSMP的小鼠难以维持运动的流畅性和协调性。这些结果表明,MSMP是运动协调和感觉反馈的重要调控者。通过耗竭巨噬细胞并评估感觉功能和运动行为的变化,作者研究了MSMP的生理相关性。
使用巨噬细胞清除剂Clodronate Liposomes(Liposoma)使巨噬细胞耗竭导致支持本体感觉MS传入神经的分子机制下调,以及运动过程中步态和协调参数的改变。在自由游泳小鼠的腓肠肌中选择性破坏MSMP会导致后肢运动发生变化,包括踝关节和后爪的角位移增加,但时空步态参数没有显著改变。然而,角位移变异性受损,表明对扰动进行运动校正的能力降低。

巨噬细胞利用谷氨酸调节感觉并激活肌肉。反过来,肌肉收缩产生谷氨酰胺,谷氨酰胺重新激活巨噬细胞,形成一个持续的反馈循环。这种复杂的机制突出了巨噬细胞在运动控制中作为免疫、感觉和代谢功能的关键整合者的作用。在中风、帕金森病和糖尿病等疾病中,炎症、能量不足和神经回路中断加剧了疾病的进展,针对巨噬细胞功能障碍可能提供一种新的治疗途径。通过利用它们调节神经活动、微调能量平衡和修复组织的能力,这些免疫细胞可能成为减缓退化、恢复运动功能和改善代谢健康的关键角色。这项开创性的工作不仅重塑了我们对运动控制的理解,而且为解决免疫、神经和代谢功能障碍相互联系的本质的创新治疗奠定了基础。
总之,研究确定肌梭组织驻留巨噬细胞(muscle spindles macrophages,MSMP)是运动调节中的关键参与者,能通过谷氨酸能信号传导调节神经活动和肌肉收缩的能力以及对感觉线索的动态响应。这为我们对神经肌肉系统的理解引入了新的维度。这些发现对影响感觉运动功能的各种病症具有意义,并可能为未来的治疗干预铺平道路。然而,还需要进一步研究以确定MSMP在体内是否将谷氨酰胺转化为谷氨酸以及它们如何响应机械牵张。
荷兰Liposoma的巨噬细胞清除剂氯磷酸二钠脂质体Clodronate Liposomes,氯磷酸盐脂质体,广泛用于体内单核巨噬细胞清除。频频登刊Cell,Nature和Science。如需订购,可以随时联系。技术支持可以联系大中华Exclusive代理商靶点科技(Target Technology),专业技术团队给您单核巨噬细胞清除提供整套解决方案。在本研究中,科研人员使用了荷兰Liposoma的巨噬细胞清除剂,货号CP-005-005,巨噬细胞清除套装。

原始文献
Yan Y, Antolin N, Zhou L, et al. Macrophages excite muscle spindles with glutamate to bolster locomotion. Nature. Published online December 4, 2024. doi:10.1038/s41586-024-08272-5